按照《天津大学2026年博士研究生招生简章》,结合外国语学院实际情况,特制定招生办法如下:
一、适用对象
本办法适用于通过“申请—审核”方式报考天津大学外国语学院2026年学术型博士研究生的考生。
二、申请条件
符合《天津大学2026年博士研究生招生简章》规定的报名条件。
三、学习年限及学费
基本学习年限为4年。学费按照《天津大学2026年博士研究生招生简章》中执行。
四、招生专业和学制
我院2026年普通招考类博士招生专业和学制如下:

区域国别学一级学科设有5个二级学科方向,分别为:
1.区域国别学理论与方法
2.区域国别专题研究(区域国别法专题)
3.区域国别比较研究(比较文学与跨文化研究)
4.中外文明交流互鉴(国际传播与文明互鉴)
5.全球与区域治理(科技政策与全球治理)
注:如有变化,以入学当年有关制度为准。
五、奖助学金
按照《天津大学2026年博士研究生招生简章》中的规定执行。
六、申请审核程序
A 申请阶段
我院在春季学期(2026年3-4月)开展普通招考博士招生工作, 报名流程和要求等按照《天津大学2026年博士研究生招生简章》中规定的申请流程执行,请特别留意报名时间,在规定时间内提交报名信息,逾期不补。
1.资格审查
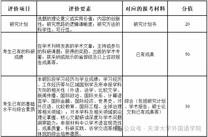
在考生提交材料截止日期后,外国语学院“申请材料初审小组 ”根据申请人所提交的申请材料,对其科研潜质和基本素质进行评价,给出具体分数(总分100分,低于60分为审查不通过)。通过资格审查后可进入考核环节。审核材料的依据为:

2.现场确认
学院将组织对通过资格审查的考生进行现场确认,请考生在学院规定的时间内携带申请材料(见《天津大学2026年博士学位研究生招生简章》)的原件和复印件,到指定地点办理现场确认手续,具体安排届时见网上通知。
B 审核阶段
多元考核:分为外国语考核和综合考核两个过程:
外国语考核办法:
1.满足下述认定条件之一,可以免于外国语考核:
Ø 英语
(1) 英语专业八级;
(2) 全国大学英语六级考试成绩550分或以上;
(3) 托福(TOEFL)成绩达到85分或以上;
(4) 雅思(IELTS)成绩达到6.5分或以上(单项不低于6分);
(5) GRE成绩1200分或以上(新标准310分或以上);
(6) 等同欧标C1或以上英语水平证书。
Ø 俄语
(1) 俄语专业四级;
(2) 全国大学俄语六级(CRT6);
(3) 俄罗斯联邦对外俄语等级考试ТРКИ的二级或以上。
Ø 日语
(1) 日语专业四级;
(2) 全国大学日语六级(CJT6);
(3) 日语能力测试(JLPT)N2或以上。
Ø 德语
(1) 德语专业四级;
(2) 全国大学德语六级(CGT6);
(3) 欧标B2或以上级别测试(DSH,Test DaF等)。
Ø 法语
(1) 法语专业四级;
(2) 全国大学法语六级(CFT6);
(3) 欧标B2或以上级别测试(DELF、DALF、TCF、TEF等)。
Ø 西班牙语
(1) 西班牙语专业四级;
(2) 对外西班牙语水平证书(DELE)B2或以上;
(3) 西班牙语国际评估测试(SIELE)B2或以上。
Ø 阿拉伯语
(1) 阿拉伯语专业四级;
(2) CATTI翻译证书。
Ø 其他语种:对等欧标B2或以上级别证书。
Ø 在非汉语国家或地区获得过本科或以上学位。
2.对不满足上述认定标准的,需参加学院组织的外国语考核,采用笔试加面试形式考核,测试成绩符合学院的合格线。
3.只有达到上述外国语初审标准的考生才有资格进入综合考核环节,上述成绩不计入总成绩。
综合考核办法:
1.考核环节与方式
由学院组织,按学科或研究方向组成专家组担任考核工作。内容包括专业综合笔试(闭卷)与综合能力面试两个部分。
(1)专业综合笔试——专业综合笔试包括核心基础测试和专业方向测试。核心基础测试考察区域国别学基础理论、专业综合知识。专业方向测试根据考生所报考的区域国别学二级学科,分别考察区域国别学理论与方法、区域国别专题研究(区域国别法专题)、区域国别比较研究(比较文学与跨文化研究)、中外文明交流互鉴(国际传播与文明互鉴)、全球与区域治理(科技政策与全球治理)等方向的专业知识。
(2)综合素质面试——主要包括个人素质展示、专业外语听说能力考察、研究计划阐述以及回答专家提问。
2.计分办法
各项成绩均为 100 分制。
(1)专业综合笔试成绩=核心基础测试× 50%+专业方向测试× 50%
(2)总成绩=专业综合笔试成绩×50%+综合素质面试成绩×50%
C 录取阶段
1.录取规则
定向考生和非定向考生分别排名。学院按照报考每位导师的考生总成绩从高到低依次录取。若总成绩相同,按综合面试成绩排名录取。专业综合笔试或综合素质面试成绩低于 60 分的,即认定为不合格的考生,不予录取。我院招收定向培养博士生的比例原则上控制在招生计划的10%以内。
2 .调剂原则
若有未录满的情况,经导师和考生同意,并考核合格后,可以调剂录取。
七、监督机制
(一)外国语学院审核监察小组:
成立不少于5位博士生导师组成的专家审核监察小组对博士研究生的招生选拔进行全过程监察督导。
(二)拟录取公示:
博士生招生工作将遵照公平、公正原则进行,考核结束后将在学院网站按规定公示拟录取考生的考核总成绩及拟录取名单,接受监督。
为保障招生计划落实以及维护招生的严肃性,拟录取后如放弃拟录取资格请在公示期内提出,公示期结束后将报送并制作有关录取资料。公示期结束后提出放弃拟录取资格不予受理,务请慎重。
(三)申诉机制:
凡对录取结果持有异议的考生或导师,可在公示期间进行申诉。申诉人向我院研究生招生领导小组实名、客观提交申诉书及有关证明材料,由学院进行调查处理。匿名、冒名或超出期限的异议或不予受理。
电话:022-27403691;邮箱:sfll@tju.edu.cn。
八、其它事项
1.我院通讯方式:
通讯地址:天津市津南区雅观路135号天津大学33楼288室
邮编:300350
联系电话:022-27403691
联系人:曲老师
Email:sfll@tju.edu.cn
2.本招生办法由天津大学外国语学院负责解释。办法中的未尽事项按照《天津大学2026年博士研究生招生简章》执行。
3.如遇政策变化或学校通知,我院招生办法各环节、流程将根据上级部门有关文件做相应调整,请务必关注我院网站以及学校研招网。
欢迎报考外国语学院博士研究生。